Bug 分類

介紹

在醫院裡面,傷者分類(triage)通常是在病人到達急診室門口時,致命程度會先被檢查,狀態評估,並且還要跟其他的病人來排列醫療的先後順序。

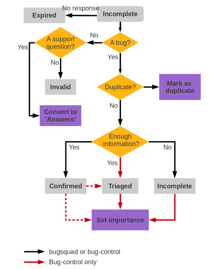
Bug 分流跟急診室分類很像,需要評估這些bugs來決定是否有足夠的訊息並且給它它們優先權等等,當然如果有死亡的風險的話,當然排第一位。這部份,主要就是在描述一下在Ubuntu上的『Bug System』是怎麼分類的。

Ubuntu每天都會經由『bug tracking system』收到很多的Bug回報,每一個上面的bug都需要被讀取,評估並且分類排序,這樣它們才能被工程師修復,這部份的話就是我們可以幫忙的地方,擷取官方的流程圖,清楚的狀態轉換流程描述如下:

From New

From Incomplete

From Confirmed

From Triaged

請使用英文

每一次的bug回報都是與回報者的交流,通常想要加入Ubuntu社群的成員,第一次的任務都會是經過完整的『bug 分類』,但是記得你需要有相對應的英文能力,不然會造成很多人的困擾。

雖然這是common sense了,但是這邊還是在強調一下,bug report當然是要以英文來描述,所以如果發現某個bug report裡面的任何的error messages不是英文的話,你就要要求reporter將他們的訊息給轉換成英文。 如果你關注的bug report是『critical』的,其中又有非英文的語言的話,你就必須馬上e-mail給Ubuntu的『translators mailing list』來盡快的翻譯這個bug report。

results matching ""

    No results matching ""